Chi Wai Lima | UX designer
jiva woman smiling daniil kuzelev.png

Jiva

Creating a pain management app for TMJ disorder
(General Assembly project)

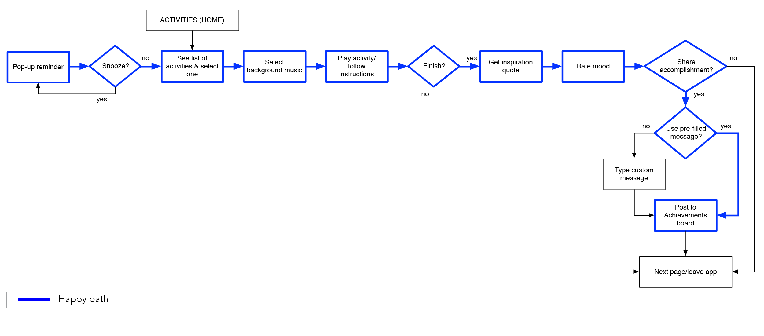
Jiva: activities page

 
 

How can a mobile app promote a healthier lifestyle and help prevent damage?

While visiting my friend in CT, her mom was telling me about her jaw pain. She constantly has migraines and takes pain medication. She told me about her condition—temporomandibular joint disorder (TMD or TMJ disorder).

"Sometimes I'm in so much pain I just want to shoot myself."
- Marta C.

Intrigued, I researched TMJ disorder and as I learned more, it inspired me to create a health care app.

My role

  • UX designer

  • Visual/UI designer

  • Plan and conduct user research activities

  • Create all UX concepts and prototype

  • Usability testing

Goal

Create a tool for people with TMJ disorder to help alleviate pain and stress.

Objectives

Going into the project, some considerations were to

  • Deliver a useful, enjoyable experience for people with chronic pain

  • Curate the right amount of beneficial activities

  • Prioritize features

Process

Interviews

Conducted interviews with eight people who had different degrees of TMJ disorder and varied in age, profession and income; additionally spoke with four health professionals.

Highlights

icon woman

“My jaw pain decreased when I was taking piano lessons. The teacher would constantly tell me to relax my jaw and stop slouching.”
- Anne D., 30, brand manager

icon woman

"I do a lot of research online but make sure to follow up by asking the doctor what is real and not real."
- Julianna A., 39, elementary school principal

icon man

“Try to relax the muscles. Stop 2 – 3 times a day, take deep breaths, clear your mind — just stop doing what you’re doing.”
- Dr. Kerner, otolaryngologist

Key insight

While the reasons for what causes the disorder for each person and treatments will vary, something all patients can do is to relax the muscles and lessen anxiety.

Competitive research

At the time, there was only one mobile app directly targeting pain alleviation from TMJ disorder available in the App Store. I reviewed mobile apps and sites across several health-related or pain relief adjacent categories: meditation, yoga, exercise, sleep, diet and pain diaries. The user would have to download a bunch of tools and try to keep track of all of them. This inspired me to create a tool where the user could create a comprehensive program in one place.

Product proposal/hypothesis

Jiva will be a mobile app-based wellness program that is affordable, convenient and simple, where the user can have access to activities, support and information at any time. 

I also considered ways to monetize the app. By providing easy and new ways to complete stress reduction activities on a regular basis, we create opportunities to fulfill business goals.

  • List classes or gyms that provide some of these therapies

  • Offer special prices or memberships

  • Suggest additional tools such as props and music

With Jiva, users will be able to

  • Complete stress reduction/pain relief activities

  • Record their progress

  • Share information with peers and encourage progress

Sitemap

Sitemap

Task flow

Task flow: completing an activity

Sketching and low fidelity wireframes

Sketching session

Low fidelity wireframes

During sketching, I realized that the app was getting too complicated. There were too many features I wanted the user to have so they could feel like they were being taken care of.

Key insights

  • Cut down on number of steps required to lead user to complete activities

  • Daily reminders are crucial to habit formation

  • Make the first version very simple. Features can be added in later iterations

Usability testing

Usability testing (set up in POP)

Usability testing (set up in POP)

Feedback

  • Search results page was confusing

  • Users wanted more upfront clinical knowledge as to why certain activities were effective

  • Certain icons should carry over to other pages to strengthen recognition of particular types of activities

Refine app. Create prototype, adding visual design/UI.

High fidelity wireframes for prototype

High fidelity wireframes for prototype

View prototype

Result

This body of work was intended as a challenge project. There are currently no plans to develop this in real life.

What I learned

  • How to curate features – what to prioritize and simplify; what to push back as "nice to have," which could potentially be added in later iterations of the app

  • An app is often not a stand-alone item; it may need to integrate functions that belong to the operating system or another app, and do so seamlessly

  • Chronic pain is exhausting. Help people carve out a space for healing by introducing different types of coping skills and encourage them to learn more. I don't need to provide every answer possible.